一、企业简介
中国华电集团有限公司(以下简称“中国华电”)是2002年底国家电力体制改革组建的国有独资发电企业集团,是国务院国资委监管的特大型中央企业,也是中央直管的国有重要骨干企业。主要业务有发电、煤炭、科工、金融四大产业板块。资产及业务主要分布在全国31个省(区、市)和香港特别行政区以及印尼、柬埔寨、俄罗斯、西班牙等40多个国家。连续9年上榜《财富》世界500强,2020年位列第370位。
公司发电装机达1.58亿千瓦,其中清洁能源装机占比40.3%,是国内最大天然气发电运营商,拥有同类型企业中最多的水电和分布式发电装机。煤炭产业产能5830万吨/年,拥有4个千万吨级煤矿。科工产业拥有国家级火力发电检测、分布式能源技术等多个科技创新平台。金融产业拥有6家机构,具有财务公司、信托公司、证券、保险经纪等4类金融牌照。公司控股7家境内外上市公司,资产总额达到8488亿元。
立足新时代,谋划新发展。中国华电以习近平新时代中国特色社会主义思想为指导,坚持新发展理念,深入推进“五三六战略”,全面增强竞争力、创新力、控制力、影响力、抗风险能力,加快创建具有全球竞争力的世界一流能源企业。
需要了解更多详情,欢迎访问我们的官方网站:
http://www.chd.com.cn,或搜索微信公众号:中国华电。
二、招聘类别
中国华电2021年毕业生招聘包含“青年骏才”计划招聘和校园招聘两类。
(一)“青年骏才”计划招聘
重点着眼于为中国华电高端人才培养和年轻干部选拔积蓄资源,集中招聘优选以硕士研究生学历为主的应届毕业生,与各直属单位签订劳动合同,人事关系落在直辖市或省会城市。进入“青年骏才”计划的人员,享有中国华电为您量身定制的个性化职业生涯规划和培养方案,三年培养锻炼期后,通过考评,进入职业发展快车道。
(二)校园招聘
重点着眼于为中国华电各所属企业培养积蓄人才资源,录用人员一般以本科及以上学历应届毕业生为主(特别优秀的电力、煤炭相关专业院校应届大专毕业生也可报名),与基层企业签订劳动合同,人事关系落在基层企业所在地。
三、招聘基本要求及报名方式
(一)招聘条件
1. “青年骏才”计划招聘
以国内985、211、“双一流”院校和部分重点专业院校,以及国际排名前50的知名院校的应届硕士研究生为主,完成规定学业并获得相应学历、学位,综合成绩优秀。
2. 校园招聘
以大学本科及以上学历应届毕业生为主,专业对口或相近,完成规定学业并获得相应学历、学位,特别优秀的电力、煤炭相关专业院校应届大专毕业生也可报名。
(二)招聘专业
1. “青年骏才”计划招聘专业
管理类:财务管理、会计学、金融学、经济学、市场营销、国际商务、国际金融、投资、审计、法学(经济法学或民商法学方向)、技术经济及管理、管理科学与工程、人力资源管理、思想政治、纪检监察、中文、文秘、新闻宣传等相关专业。
技术类:新能源科学与工程、氢能储能(化学方向)、人工智能、大数据、控制科学与工程、能源与动力工程(热动、水动、燃气轮机、碳捕集方向)、水利水电工程、水文与水资源工程、电气工程、电力系统及其自动化、机械电子工程、自动化控制(热工自动化)、测控技术与仪器、材料科学与工程、土木工程、工程管理、工程造价、电子信息科学与技术、计算机科学与技术、信息与通信工程、信息安全、软件开发、采矿工程、安全工程(矿业方向)、物流、统计、数学(应用数学方向)等相关专业。
详见中国华电集团有限公司2021年“青年骏才”计划招聘专业(附件1)。
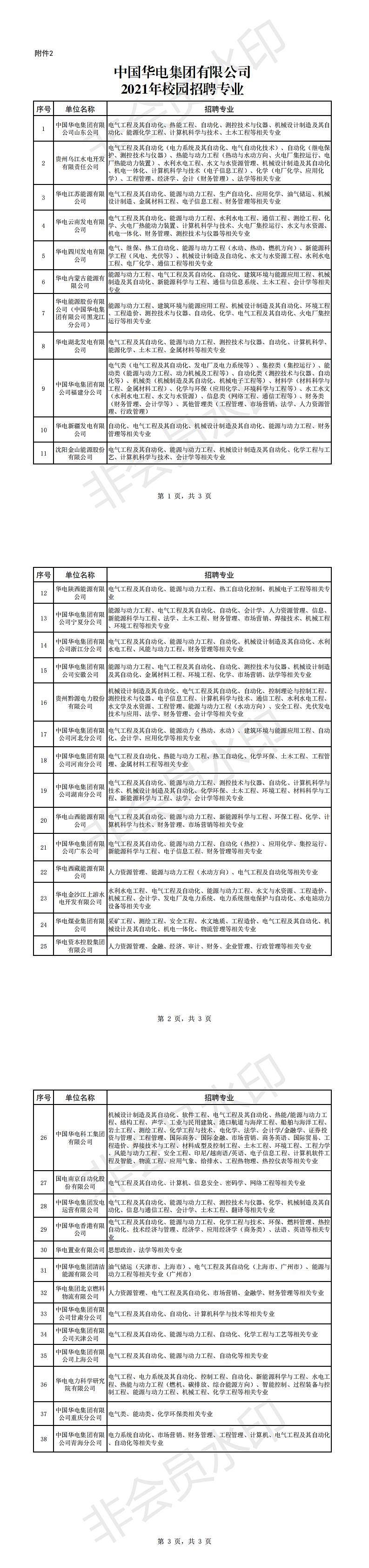
2. 校园招聘专业
详见中国华电集团有限公司2021年校园招聘专业(附件2)。
(三)报名方式
1. “青年骏才”计划招聘报名
仅接受线上报名,应聘人员需通过“青年骏才”计划简历投递平台报名,请勿通过电子邮箱或其他途径投递简历。报名时间为2020年11月8日08:00至2020年12月4日24:00。
电脑端:请登录 http://hdjc.zp-pt.com网址报名;
移动端:请扫描“青年骏才”计划简历投递平台二维码报名。

2. 校园招聘报名
可于宣讲现场(宣讲日程见行程安排)投递纸质简历报名,或通过电子邮件将个人简历投递至相关直属单位指定招聘邮箱,具体邮箱地址、联系方式见中国华电集团有限公司直属单位简介(附件3)。
四、招聘流程
(一)“青年骏才”计划招聘
发布招聘公告→校园宣讲→通过中国华电指定网络平台在线报名→筛选简历→符合条件的进行线上笔试(含心理测验)→初面→符合条件的进行复试→确定录用名单→体检→与直属单位签订就业协议。
(二)校园招聘
发布招聘公告→校园宣讲→校园宣讲现场及招聘邮箱接收简历投递(特别优秀者可在校园招聘现场直接签订就业协议)→筛选简历→组织笔试面试→确定录用名单→体检→与基层企业签订就业协议。
五、行程安排
中国华电2021年“青年骏才”计划招聘和校园招聘将在全国多所高校进行宣讲、答疑、收取校园招聘简历,初试和复试时间、地点将以电子邮件、短信等方式通知。
中国华电校园宣讲行程安排
序号 |
日 期 |
宣讲、答疑 时间 |
院 校 |
宣讲地点 |
1 |
11月9日 (周一) |
10:30-15:30 |
华北电力大学 北京校区 (青年骏才、校园招聘) |
主D260 |
2 |
11月10日(周二) |
09:30-11:30 |
中央财经大学 学院南路校区 (青年骏才、校园招聘) |
学术会堂702 |
3 |
14:30-16:30 |
中国人民大学 (青年骏才、校园招聘) |
北区食堂四楼 就业中心421报告厅 |
4 |
11月11日(周三) |
10:30-15:30 |
华北电力大学 保定校区,二校区 (青年骏才、校园招聘) |
宣讲:教六一阶梯教室 招聘:文体中心 |
5 |
11月12日(周四) |
09:30-11:30 |
清华大学 (青年骏才、校园招聘) |
职业发展中心 天一厅 |
6 |
14:30-16:30 |
北京大学 (青年骏才、校园招聘) |
新太阳学生中心 212室 |
7 |
19:10-21:00 |
西安交通大学 兴庆校区 (青年骏才、校园招聘) |
就创中心 一楼信息发布厅 |
8 |
11月13日(周五) |
14:00-16:00 |
四川大学 望江校区 (青年骏才、校园招聘) |
东三教演播厅 |
9 |
14:30-16:30 |
东南大学 四牌楼校区 (青年骏才、校园招聘) |
中山院111 |
10 |
11月14日(周六) |
14:30-16:30 |
河海大学 江宁校区 (校园招聘) |
致用楼420 |
11 |
14:30-16:30 |
华中科技大学 (青年骏才、校园招聘) |
大学生活动中心 A座603 |
12 |
19:00-21:00 |
武汉大学 (青年骏才、校园招聘) |
就业中心第三报告厅 |
13 |
11月15日 (周日) |
18:30-20:30 |
浙江大学 玉泉校区 (青年骏才、校园招聘) |
永谦学生活动中心 第一报告厅 |
14 |
18:30-21:00 |
长沙理工大学 云塘校区 (校园招聘) |
学生活动中心 就业“一站式”服务大厅 |
15 |
11月16日 (周一) |
18:30-20:30 |
上海财经大学 (青年骏才、校园招聘) |
学生中心二楼A208 |
16 |
11月17日(周二) |
09:30-12:00 |
上海电力大学 临港校区 (校园招聘) |
学术楼103会议室 |
17 |
18:30-20:30 |
山东大学 千佛山校区 (青年骏才、校园招聘) |
主报告厅 |
18 |
11月19日 (周四) |
18:30-20:30 |
哈尔滨工业大学 一校区 (青年骏才、校园招聘) |
活动中心505 |
19 |
11月20日 (周五) |
14:30-17:00 |
东北电力大学 新校区第三教学楼 (校园招聘) |
A座三楼艺术学院 多功能厅 |
20 |
11月21日 (周六) |
14:30-17:00 |
沈阳工程学院 (校园招聘) |
宣讲:图书馆报告厅 招聘:图书馆一楼大厅 |
注:1.各院校的宣讲时间、地点以各校招生就业网的发布信息为准。 |
六、注意事项
(一)真实性原则
为保证此次招聘工作的公正性和规范性,应聘人员应对个人填报信息的真实性负责,如与事实不符,将被取消录用资格。
(二)疫情防控要求
应聘人员应严格遵守属地疫情防控政策,提前准备属地健康绿码、国务院客户端14天行程码等以备查验;在招录现场,应聘人员应注重个人防护,科学佩戴口罩,保持社交距离。根据疫情防控有关要求,必要时将对招聘工作安排进行适当调整,请广大应聘人员理解、支持和配合。
(三)其他
中国华电不会以任何名义向应聘人员收取费用、索要财物,招聘过程中遇到的问题,请反馈至huadian010010@163.com(本邮箱仅用于问题反馈,不接收简历投递)。
“青年骏才”计划招聘咨询电话:
固定电话:010-83566130
手 机:13520368027
咨询时间:09:00-17:00
也可搜索微信小程序“骏才计划”进行相关问题咨询。
校园招聘咨询电话:
详见中国华电集团有限公司直属单位简介(附件3)。
附件:1.中国华电集团有限公司2021年“青年骏才”计划
招聘专业
2.中国华电集团有限公司2021年校园招聘专业
3.中国华电集团有限公司直属单位简介
中国华电集团有限公司
2020年11月7日

